职业教育是国民教育体系和人力资源开发的重要组成部分,肩负着培养多样化人才、传承技术技能、促进就业创业的重要职责。目前,“云计算技术与应用”这个专业与实际工作岗位联系密切且实践性较强的课程愈加受到人们的重视。
近期,国家发展改革委、中央网信办、工业和信息化部、国家能源局联合印发通知,同意在京津冀、长三角、粤港澳大湾区、成渝、内蒙古、贵州、甘肃、宁夏等8地启动建设国家算力枢纽节点,并规划了10个国家数据中心集群。在东数西算的大背景下,如何处理好数据的分类,如何将东部的数据“送”到西部计算,如何分配算力布局等问题成为企业所面临的关键问题,同时,对于企业而言,挑战与商机并存,云网协同、混合云等技术必然进入快速发展的时期。在东数西算工程的推动下,“云”产业也将迎来又一次升级。与此同时,社会对云计算人才的需求不断增加,从而使得云计算技术与应用专业课程的重要性日益突出。因此,如何提高课程教学质量和学生的学习效果是任课教师必须要认真思考的问题。
基于此,本文在对目前职业院校课程教学信息化改革所面临的问题进行认真分析的基础上,以高职院校计算机学院“云计算应用开发”为例,从课前准备、课堂实施(课程教学+实验教学)、课后拓展、期末考核、中职升学模拟技能考试平台和学习行为统计等六个方面阐述基于唯众云课堂泛在化、个性化、精准化、理实一体化全流程教学,让课堂效率倍增教学模式,并列出具体的实施步骤,以期对其他兄弟院校课程教学信息化改革提供借鉴。
一、 职业院校云计算教学现状
云计算技术是一门新兴技术,许多职业院校都开设了这门课程,然而教学效果不尽如人意,培养的学生无法满足企业的需求。据分析,问题可能有以下几种情况:
- 教学目标重理论轻实际
在教学目标设计上,课程教学目标多以“掌握、理解、了解”等进行描述,注重对知识掌握程度的要求,弱化了对学生能力培养的要求。
在教学模式上,不少教师仍然按照传统“填鸭式”开展教学,课堂还是以教师为中心,注重教师教了多少而忽视学生学了多少,重知识的传授和获取,轻知识的加工和问题的思考,学生只需按部就班“依葫芦画瓢”,就可以完成相应的学习。
- 教学模式单一,教学效果单薄
目前,高职院校的生源主要有三个方面,一是来自高考,二是来自对口单招,三是”3+2模式。不同生源,其原本的知识层次是不同的,其原本的学习基础是不同的,所以采用传统单一的教学模式,在没有有效数据分析的基础上,教师根本无法根据学生当前的知识层次、学习倾向、性格特点、心理类型调整其教学内容,开展有效的教学活动,产生有效的教学结果。
- 教师主体缺席和学生主体消极
唐代文学家韩愈说,闻道有先后,术业有专攻,师不必贤于子弟。其意是在教学的过程中,教师和学生都是主体,不存在谁是主导者、谁是被主导者的关系。当前的高职教育模式是以教师为主导的。主导与主体一字之差,但存在本质上的差别。主导模式下,教师不是主体,学生也不是主体。教师只是教学任务的执行者,学生只是教学任务的接受者。当学生的学习基础不能满足教学任务的要求时,教师也不能主动地调整。学生在学习的过程中,由于负面评价的增多而会产生消极情绪。久而久之,教学任务不能有效地完成,同时学生的学习积极性受到严重的挫伤。
- 师生交流障碍,教学反馈受阻
古人云,教学相长也。相长是师生交流的结果,没有交流,教师不能发现自身的教学问题,学生也难以发现自身的学习问题。但由于受到目前教学模式的限制,教师和学生都不是教学活动的真正主体,因而也不存在有效的教学交流。另外,高职学生,由于原本的知识层次低于普通高校的学生,他们实际上是更需要有效教学交流的群体。而以目前的师资力量和教学技术,显然无法满足他们的实际需求。
- 考核方式陈旧
很多教师仍然采用“课堂授课—考前复习—试卷笔试”为主的传统考核模式,考核标准还是以知识考核为主,缺乏对学生能力达成的考核。在这样的模式下,80%的学生认为只要上课认真听、考前好好复习,期末笔试争取高分即可,从而导致很多学生专业课程得分很高,表面是个“优秀学生”,但是利用所学知识解决实际问题的能力较弱。
- 教学实践环境与行业企业有较大的差距,主要表现在以下方面:
- 学校需要不断为师生配备合适的本地研发工具(如:多核高内存的计算机设备、Mac 笔记本电脑),这些设备可能价值不菲,而且需要定期的更新换代,学校需要更多经费投入。
- 新加入的学生,在正式开始开发前,需要配置复杂的本地开发环境,安装特定的软件及插件,并熟悉项目的研发流程及各个线上系统;部分项目因为网络配置等问题,可能第一时间还无法在本地启动,还会耽误不少额外的配置及调试时间,增加了教学难度。
- 学校需要投入较多的人力资源,才能构建起匹配教学需求的安全管控系统环境。
二、基于唯众云课堂的“云计算应用开发”课程教学模式构建
云课堂是唯众凭借十多年在职业教学领域耕耘,以“微服务、虚拟化、全栈云”三大核心技术为支撑,助力学校高水平专业建设。该平台采用微服务架构,将平台服务精准分为公共基础、公共应用、专业应用服务。公共基础服务精确为字典、banner、用户权限、文件、认证、网关、订单、转码、平台运营、学校运营、日志、登录、搜索等;专业应用服务精确为KVM虚拟化、容器虚拟化、代码评测、工具、资源、环境等;公共应用服务精确为课程、考试服务、云盘、云优选、题库、活动、工具等。不同的微服务进行因材施教和按需施教,可以非常方便教师实施个性化的教学模式、具体的教学内容、针对性的教学流程,精细赋能云计算应用开发教学。
老师利用平台非常方便构建多层次、立体化的教学课程资源,拓宽了学习渠道,极大地调动了学生参与学习的积极性,提高了教学效率,实现了老师在家、在办公室、在教室都可轻松进行无差异环境备课,实现了与学生的“课前”“课中”“课后”和校内校外有机结合的网络在线学习、在线实践操作,并逐步形成课堂教学与云教学相结合的混合式教学模式。
该平台在教学中的应用,打破了校园时空限制、教学环境限制,可实现学生的远程学习和弹性自主学习,远程实训和弹性自主学训。唯众云课堂充分利用KVM和容器等多种虚拟化技术进行精准化教学,根据不同的教学内容选用不同的虚拟化技术、不同硬件资源,如GPU、CPU、算力、不同的实验环境,对不同软件开发语言(C、Java、Python、html等)、同一课程的不同阶段开展精细化教学。
唯众云课堂还可根据教学的需求进行公有云、私有云、混合云等不同方式的部署,可以适应学校各种不同的复杂网络环境和资产入库需求而且性价比高、稳定性强。平台还将科研、技能大赛、1+X认证等全流程无缝衔接各种计算机网络、智能化安防、物联网、人工智能等前端应用场景,更加高效开展具有多种功能的开放式、全流程、理实一体化的Web前端教学平台。基于唯众云课堂的“6+6”互动教学流程如下图所示。
2.1课前准备
课前准备分为两个部分,教师备课与学生预习,是教学非常重要的一环,云计算教学虽实践性较强,但在课前进行准备环节也必不可少,传统的课前准备一般是教师基于课本备课、布置预习任务,学生直接看课本预习,但课本的知识过于固定,不一定适合学生现阶段的学习程度等,导致预习效果非常不佳。唯众云课堂应用于课前准备,可以解决一系列问题。
(1)教师备课
唯众云课堂可以作为一个高效率备课平台,将不同属性的资源进行转化,还可以进行多源格式文件、资源融合。云课堂还是全能型的备课平台,备课内容可以是理论教学内容,也可以是实践教学内容,还可以是作业和考试。
①资源转化方便:如下图所示,教师用平台提供的课程制作工具,能够非常方便的将教师自有教学资源、平台共享课中内置云计算的教学资源和云优选课中的教学资源以及互联网上优质的教学资源进行整合成我的课,教师也可以将“我的课”发布到“共享课”中方便其它老师使用。
②多源格式文件、资源融合:如下图所示,教师利用云课堂的课程制作工作,非常方便将视频、音频、超链接、编程代码、PPT、WORD、EXCEL、压缩文件、PDF等融合成一个新HTML文件中,从而构建“我的课”。
③全能型备课:云课堂除了非常方便老师进行日常理论教学备课,还可以对实验教学进行备课,如进行软件工具、安装环境、实验资源的提前准备。
(2)学生预习
教师可绑定一个至多个班级,针对不同班级开放不同章节点后,学生即可根据教师布置的不同章节点的预习任务进行预习。

平台还提供互动模块,课前教师可发布讨论活动,询问学生对于云计算的了解,通过师生之间、学生之间交流互动,吸引学生参与兴趣,主动进入课程学习状态,让学生在大脑里建立起云计算初步印象。

2.2课堂实施
课堂实施分为课程教学、实验教学、课堂活动,教师根据课程教学需要进行灵活安排。
(1)课程教学
云课堂提供面对面教学与远程教学,学生预习Docker章节点后,教师可随时预览当前章节内容,根据提前编辑好的内容进行理论讲授,让学生对Docker理论进行学习,并可随时发布章节测试、或发布任意形式任务(当堂发布或转发至学生群,学生扫码即可回答)了解学生学习情况,或转到实验教学进行理论与实验的结合,如下图所示。
(2)实验教学
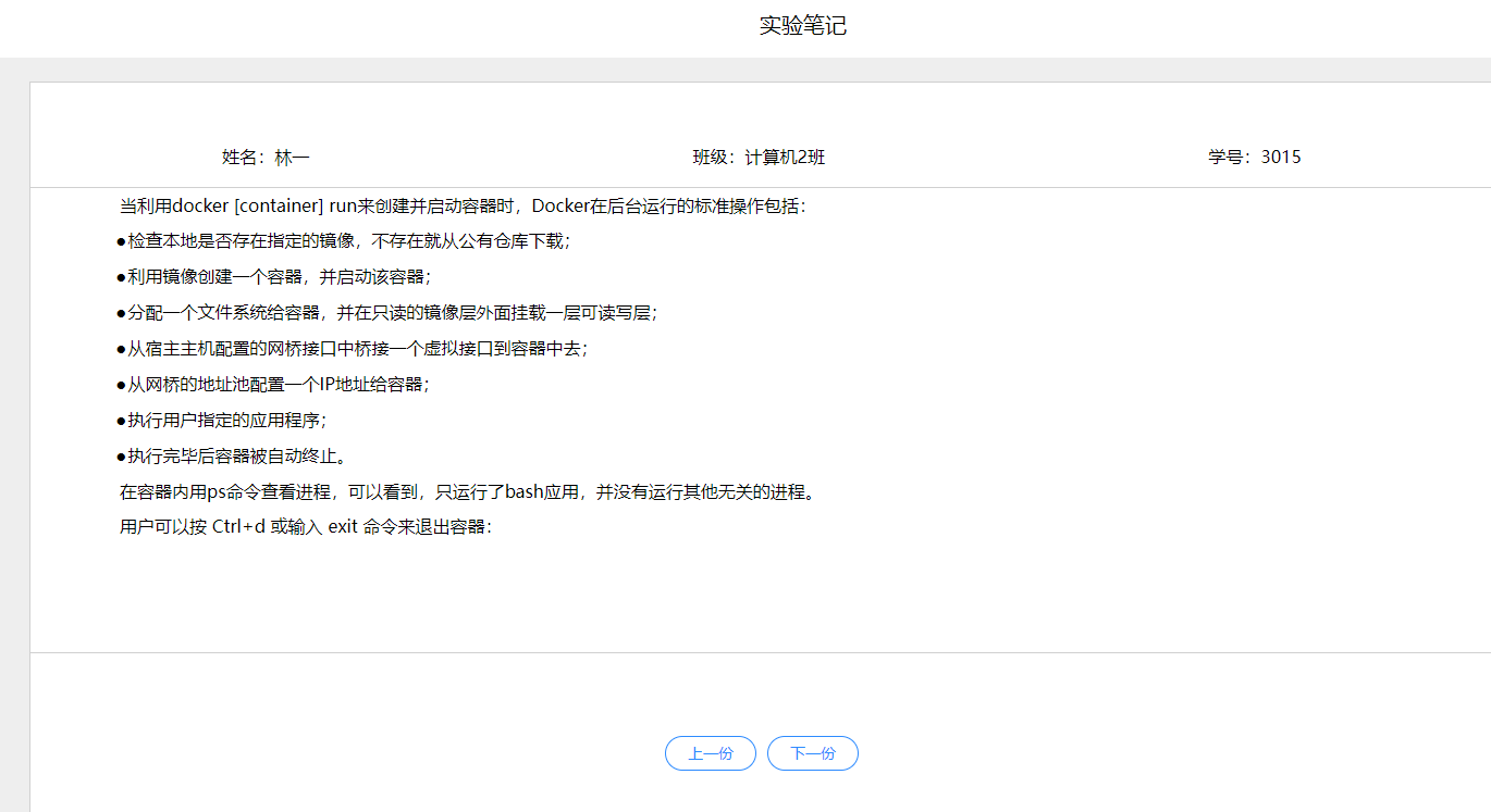
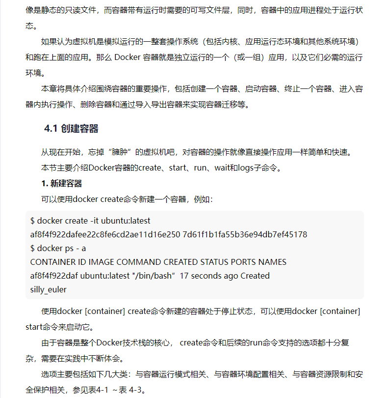
对于云计算的学习,需要让学生进行实践操作,培养学生的综合素质。唯众云课堂共享课提供实验内容,呈现各类程序设计语言及云计算技术与应用IAAS层、PAAS层、SAAS层环境,无需师生另外搭建,方便教学。能力较强的教师也可自行创建实训内容进行教学,在此以“Docker”实验为例。
①添加实验:准备环节结束后教师可编辑Docker实验文档,介绍云计算相关概念,发布示范代码,向学生展示实验要求。

②开始实验:师生根据教学要求,选取实验,然后点击“开始实验”就进入实验页面:实验页面采用双屏展示,左侧为实验文档区,右侧为云计算实践操作区。平台提供提供在线开发、运维环境,集成了代码编写、分析、编译、调试、运维等一整套工具能智能实现代码自动补全,学生可以在线提交实验内容,老师可以在线查看编程结果,让老师教学过程更高效,管理运维更方便,初学者更容易,入门更简单,快速进行最佳的学习状态。

③在线问答:Docker虽对学生来说比较简单,但仍有些基础较差的学生可能会有问题,可采用在线问答向老师寻求帮助,实现实验教学中的师生互动。

④实验反馈:实验中学生记录实验笔记、实验报告,实验结束后教师可查看学生实验完成情况以及对实验的记录,以便后续有针对性进行指导。

(3)课堂活动
教师可通过签到、主题讨论、提问、分组任务、投票、问卷、计时器等课堂活动绑定“Docker”教学课堂,配合教师讲授,发挥课堂中教师主导地位、学生主体地位,实现教学双边活动,提高教学效果。如教师发布签到活动,了解学生“Docker”课堂到课情况。

2.3课后拓展
知识的学习离不开任务(作业)的巩固,云课堂提供标准形式任务(作业)、任意形式任务(作业)两种形式。
(1)布置任务(作业)
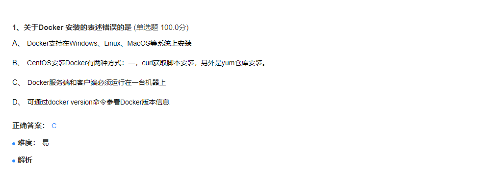
如下图所示,教师可选择平台提供的标准形式任务(作业),包含单选题、多选题、判断题、填空题、主观题,从题库选择或自行创建,创建完成的题目自动进入题库;也可自行创建任意形式(作业),包含音频、视频、压缩文件、文档等多种形式题目。

如完成“Docker”章节学习后,教师可发布“Docker”章节练习题,设置提交时间,对学生学习Docker成果进行检验,并可自行对”隐藏答案“按钮进行开关设置,选择合适的节点让学生核对自己的答案,也可在平时通过作业模块在题库选题或创建题检验学生对所学知识是否融会贯通。对于任意形式任务(作业),不限形式,不限地点(可转发至群里),学生扫码即可作答,实现多维度检验。


(2)检查任务(作业)
任务(作业)完成后,教师可看到完成学生数量,并对学生任务(作业)进行批阅,Docker是云计算教学中的重要章节,针对学生的对错情况,对后续章节进行有目的的教学。

2.4期末考核
本学期的云计算课程告一段落后,学生已基本掌握相关知识,教师可进行期末考试对学生学习成果进行检验,通过对学生考试情况的整体分析,为升学做好准备。考试流程如下图所示,教师采用手动或自动两种方式之一创建试卷,选取题目,创建完成的试卷自动进入试卷库后,教师从试卷库中发布试卷。
(1)考卷设置
教师选择手动创建新试卷或随机从题库中抽取试题组卷,简化教师教学过程,减少不必要的时间浪费,具体的“Docker”试卷主观题展示图如下所示。

(2)发布试卷
创建完成试卷后,教师可从试卷库中找到“Docker”试卷并发布,发布过程中教师可绑定班级,设置开卷交卷时间、限制进入时间,并可设置题目乱序、切屏监控、允许监考教师强制交卷、系统自动提交作弊试卷、作弊试卷是否计分,提高考核有效性。

2.5中职升学模拟技能考试平台
平台还提供中职升学模拟技能考试平台,切实模仿中职升学环境,在整个中职阶段技能学习差不多后,可设置仿真模拟卷,既能让学生通过模考明确考试流程,适应考试题型,熟悉考试环境,又能让学习对考试不会的内容进行查漏补缺,有效的对云计算相关课程进行复习,达到“以考促教”、“以考促学”。

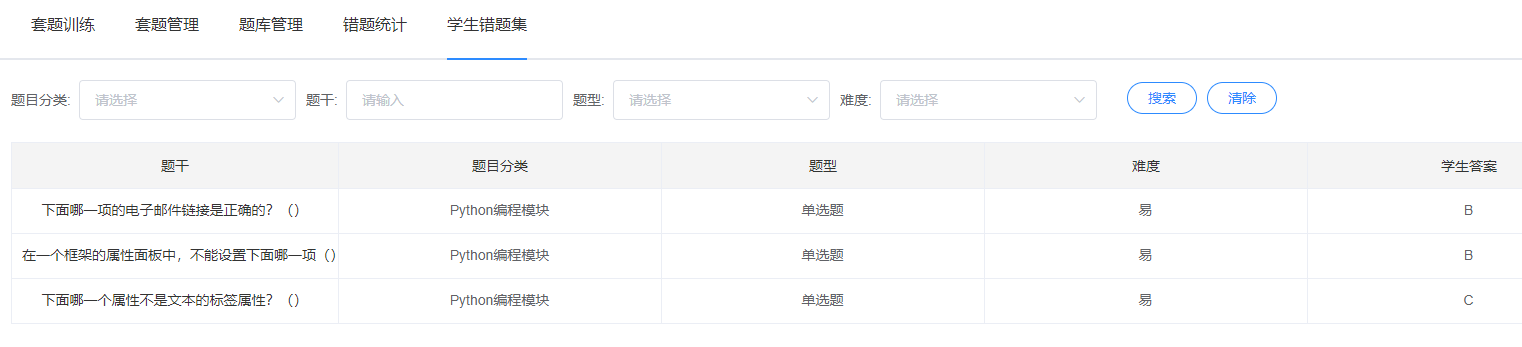
2.6学习行为统计
有的学生不熟悉框架属性,有的同学不熟悉电子邮件链接,平台对考试学生错题情况进行统计,统计结果汇报教师,做到教师对学生了然于心,及时更改教学方式。

整个教学过程中各环节可自由切换,实现平台一体化教学,使教学过程化繁为简。
三、唯众云课堂的内置丰富的教学资源
平台内置丰富的教学资源,涵盖课程教学和实验教学两方面。
1.在课程教学方面,平台提供共享课和云优选课两个模块。
(1)共享课由平台工程师根据教学的需要、学生的认知发展水平和已有的经验为基础,创建分层次的大数据技术与应用课程,作为公有资源课由学校购买供教师使用;另一种共享课则是由优秀教师创建,共享为校有资源课供其他教师使用。共享课作为一种优效资源有效共享的实现途径,能够减少教学区资源的浪费,有效提高课程利用率,一定程度上减轻教师负担,增加各种课程种类,更多的培养复合型、技能型人才,提高了高校的教育质量、教学质量。
(2)云优选课则由平台工程师精心从互联网上搜集、甄别相关课程的第三方资源,如B站上的优秀教学课程,并进行整合梳理为不同类别的教学资源,方便教师搜索关键字,择取符合当堂课程的教学的优质资源。
2在实验教学方面,针对不同的专业,平台提供软件开发平台、网络仿真、大数据、数据媒体等板块共享实训课,创造实训环境,依托虚拟仿真、人机交互技术建立起来的虚拟仿真实训系统,可以逼真的模拟操作的流程,实现java、Web、大数据等多种互联网新兴技术的学习,同时,平台结合职校学生技能的需要,以基础实验项目为导引, 完成对大数据知识技能的学习, 重点培养学生的综合设计能力。在此基础上, 通过对工程实践项目的开发, 培养学生的基本项目管理能力。项目实施过程中, 项目组成员协作、配合、团结, 逐步具备较好的团队协作能力;引导学生阅读与项目相关的科研资料, 并对学科相关的科技前沿进行初步探索, 培育初步的科研创新能力。
基础实验项目涉及的内容主要包括docker、OpenStack等, 但在具体内容的组织上, 并不像传统模式那样先练习基本知识技能, 再进行某单元的综合训练, 而是遵循项目驱动理念, 在某单元开始先推出一个项目, 即基础实验项目, 明确项目需求, 然后让学生根据项目需求了解与学习相关知识, 最终目的是通过实验完成项目的所有要求。
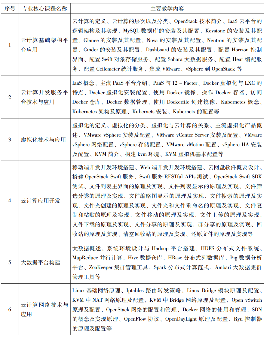
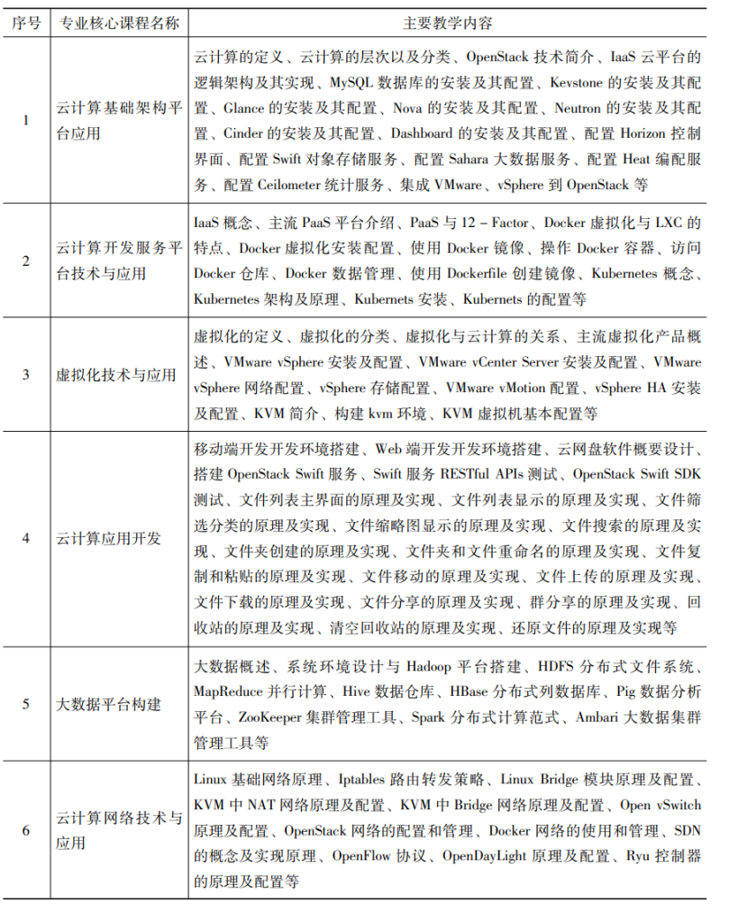
| 序号 | 实验课程 | 实验内容 |
| 1 | 云网络技术 | 1.安装CentOS操作系统案例 2.Linux网络基础操作案例 3.虚拟网络设备操作案例 4.Linux Bridge操作案例 5.安装KVM虚拟化模块案例 6.配置KVM虚拟机使用的NAT网络案例 7.配置KVM虚拟机使用的Bridge网络案例 8.配置Open vSwitch案例 9.配置OpenStack网络案例 10.配置Docker网络案例 11.构建和使用SDN案例 12建立基于Open vSwitch的GRE隧道案例 13.配置OpenDayLight对接OpenStack案例 |
| 2 | Zabbix自动化监控 | 1.Nginx安装部署案例 2.zabbix-agent2安装案例 3.zabbix添加监控主机案例 4.zabbix添加自定义监控项案例 5.zabbix添加监控主机案例 6.zabbix添加自定义监控项案例 7.zabbix通过脚本批量定义监控项案例 8.zabbix触发器使用案例 9.zabbix配置邮件报警案例 10.zabbix配置微信报警案例 11.zabbix监控MySQL案例 12.zabbix自动化监控案例 |
| 3 | 运维之Prometheus & Grafana监控 | 1.PrometheusServer&Pushgateway安装案例 2.NodeExport安装案例 3.Prometheus与Flink集成案例 4.Grafana安装启动案例 5.手动添加指标Grafana案例 6.Grafana导入模板案例 7.手动添加Job案例 8.告警通知与启停脚本案例 |
| 4 | 云计算综合运维管理 | 1.VMware的安装及配置案例 2.Linux基本环境配置案例 3.配置OpenStack软件源案例 4.配置数据库服务案例 5.配置消息服务器RabbitMQ案例 6.配置认证服务keystone案例 7.配置映像服务Glance案例 8.制作、上传云主机镜像案例 9.在控制节点安装和配置计算(nova)服务案例 11.在计算节点安装和配置计算(nova)服务案例 12.配置网络服务nova-network案例 13.web用户接口Dashboard设置案例 14.通过Dashboard创建镜像及设置网络案例 15.通过Dashboard创建项目及安全设置案例 16.通过Dashboard创建虚拟机及管理案例 |
| 5 | Nginx应用与运维实战 | 1.Nginx编译及部署案例 2.Nginx核心配置指令案例 3.Nginx HTTP模块操作案例 4.Nginx Web服务应用实战 5.Nginx代理服务应用实战 6.Nginx缓存服务应用实战 7.Nginx负载均衡应用实战 8.Nginx日志管理应用实战 9.Nginx监控配置及管理案例 10.Nginx集群负载与配置管理案例 |
| 6 | 企业级日志平台ELK部署与开发 | 1.Elasticsearch下载与单节点安装案例 2.Elasticsearch-head的安装使用案例 3.RESTful API操作案例 4.Elasticsearch文档操作案例 5.Elasticsearch查询响应案例 6.Elasticsearch批量操作案例 7.Elasticsearch映射使用案例 8.Elasticsearch结构化查询案例 9.Elasticsearch中文分词器使用案例 10.Elasticsearch全文搜索案例 11.Elasticsearch集群搭建案例 12.Elasticsearch分片、副本与故障转移案例 13.Elasticsearch分布式文档案例 14.Elasticsearch Java客户端使用案例 15.Filebeat架构与部署案例 16.Filebeat入门操作案例 17.Metricbeat部署与系统指标收集案例 18.Metricbeat入门操作案例 19.Kibana部署安装与数据探索案例 20.Kibana入门操作案例 |
| 7 | 容器云运维实战-Docker | 1.Docker常用命令操作案例 2.Docker镜像操作案例 3.Docker容器数据卷使用案例 4.Docker安装常用软件案例 5.Dockerfile操作案例 6.Docker微服务实战 7.Docker容器监控操作案例 |
| 8 | 容器云运维实战-Kubernetes | 1.Kubernetes集群环境搭建案例 2.Kubernetes资源管理操作案例 3.Kubernetes实战操作案例 4.Kubernetes Pod配置案例 5.Kubernetes Pod生命周期使用案例 6.Kubernetes Pod调度案例 7.Kubernetes Pod控制器使用案例 8.Kubernetes Service资源使用案例 9.Kubernetes Ingress使用案例 10.Kubernetes数据存储使用案例 11.Kubernetes安全认证使用案例 12.Kubernetes DashBoard部署与使用案例 |
四、小结
职业院校专业教育的缺失,确实是目前亟待关注的问题,唯众云课堂,针对云计算专业教学,开发以实验课程与理论课程并重的教学方式,极大降低了教师进行Web教学的难度性,提高了云计算人才培养的有效性,为职业院校与企业之间建立人才输送的稳定桥梁。
